Solicitação de Adesão ao Tramita no SEI-UFSCar

tramita-gov-imagem-3.jpg

Como solicitar a adesão ao Tramita?

ADESÃO NÃO DISPONÍVEL NO MOMENTO NA UFSCAR

No momento, a adesão ao Tramita está em fase de testes controlados e restritos em algumas unidades. Essa etapa tem como objetivo validar o funcionamento do sistema em situações reais, de forma preventiva, uma vez que o Tramita envolve a tramitação de processos com outros órgãos. Eventuais erros poderiam gerar problemas como perda de prazos, envio de processos para órgãos incorretos, entre outros impactos. Assim, os testes buscam garantir a confiabilidade e o bom funcionamento do sistema. Após a conclusão dessa etapa, a adesão será disponibilizada às demais Unidades da Universidade.

_________________________________________________

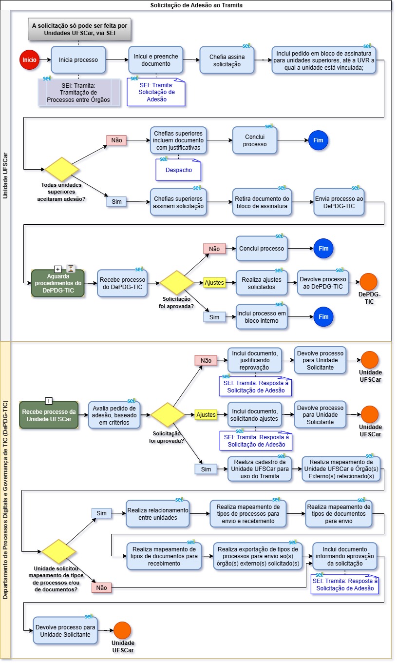
Fluxograma de Solicitação de Adesão ao Tramita

fluxograma-solicitacao-adesao-tramita.jpg

Fluxo Descritivo de Solicitação de Adesão ao Tramita

Para solicitar sua adesão ao Tramita, a Unidade UFSCar deve fazer o seguinte:

  1. Inicia novo tipo de processo "SEI: Tramita: Tramitação de Processos entre Órgãos";
  2. Inclui e preenche documento interno do tipo "SEI: Tramita: Solicitação de Adesão";
  3. Chefia da Unidade assina solicitação;
  4. Inclui documento em bloco de assinatura para as unidades superiores, até a instância da Unidade diretamente Vinculada à Reitoria (UVR), a qual a unidade é vinculada;
  5. Chefias de todas as Unidades Superiores assinam a solicitação em bloco, sendo que, caso uma das Unidades Superiores recuse a adesão, inclui documento do tipo "Despacho" com as devidas justificativas e a Unidade Solicitante conclui o processo;
  6. Retira o documento do(s) bloco(s) de assinatura;
  7. Envia processo para o DePDG-TIC;
  8. Após receber o processo, DePDG-TIC avalia a solicitação de adesão, com base nos seguintes critérios:
    1. Unidade Solicitante é uma Unidade Oficial (não pode ser abstrata);
    2. Dados da Unidade solicitante foram devidamente informados;
    3. Órgão(s) Externo(s) destinatário(s) foi(ram) devidamente informado(s);
    4. Tipo(s) de Processo(s) a ser(em) tramitado(s) foi(ram) devidamente informado(s);
    5. Processo contém mínimo de 1 documento comprobatório da relação entre a Unidade UFSCar e o Órgão Externo, que justifique a tramitação de processos;
    6. Média mínima de tramitações de 6 processos/ano a órgãos externos, não necessitando ser para um único órgão;
    7. Autorização das instâncias superiores (assinaturas das Chefias);
    8. Não há intenção de envio de processos sigilosos, pois estes não são permitidos.
  9. DePDG-TIC delibera sobre a solicitação:
    1. em caso de reprovação, inclui documento interno do tipo "SEI: Tramita: Resposta à Solicitação de Adesão" justificando a reprovação e envia o processo de volta para a Unidade Solicitante, que conclui o processo;
    2. em caso de ajustes, inclui documento interno do tipo "SEI: Tramita: Resposta à Solicitação de Adesão" solicitando ajustes e aguarda o reenvio do processo pela Unidade Solicitante e assim sucessivamente até que seja aprovado;
    3. em caso de aprovação: 
      1. realiza o cadastro da Unidade UFSCar para uso do Tramita;
      2. realiza o mapeamento da Unidade UFSCar e dos Órgão(s) Externos relacionados;
      3. se a Unidade UFSCar tiver solicitado mapeamento de tipos de processos e/ou tipos de documentos:
        1. realiza o relacionamento entre unidades (Unidade UFSCar - Órgão Externo);
        2. realiza o mapeamento de tipos de processos para envio e recebimento;
        3. realiza o mapeamento de tipos de documentos para envio;
        4. realiza o mapeamento de tipos de documentos para recebimento;
        5. realiza a exportação de tipos de processos para envio ao(s) órgão(s) externo(s) solicitado(s).
      4. inclui documento interno do tipo "SEI: Tramita: Resposta à Solicitação de Adesão", informando aprovação da solicitação;
      5. envia o processo de volta para a Unidade Solicitante, para inclusão em bloco interno.